全国24小时空降app_全国空降服务平台_同城附近免费_全国高端美女经纪人联系方式
首页
关于我们
产品中心
新闻中心
工程案例
技术资料
联系我们
首页
>
迪砂抛丸器
产品分类
抛丸机
标准型抛丸机
钢板预处理
不锈钢带抛丸
残极抛丸机
移动抛丸机
抛丸器
除尘器
吸丸机
抛丸机配件
除尘器配件
新闻资讯
抛丸机操作规程
抛丸器维护常识
残极抛丸清理机基本性能介绍
不锈钢带抛丸清理机
吸丸机是个什么设备
有机废气处理方法有哪些
抛丸器
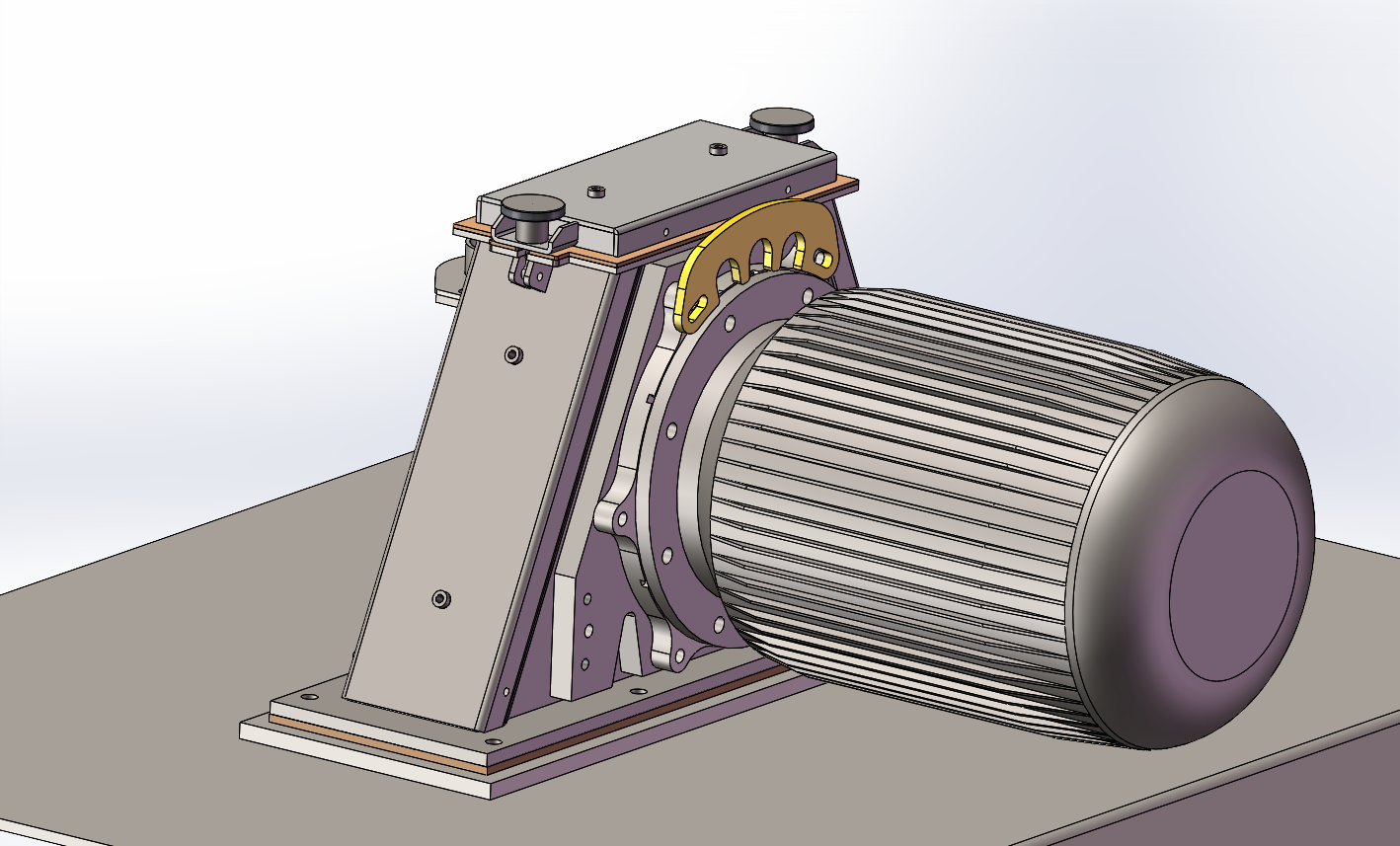
迪砂抛丸器
作者:
青岛恒辉机械有限公司
发布时间:2023-04-19 13:23:01
抛丸器功率30-55kw,电机直驱,转速2900转/分钟,抛丸量每分钟可达900kg/min,抛射速度80m/s,明显提高抛丸效率,抛丸器内的耐磨件采用工具钢锻造精加工,经过真空炉特殊热处理,叶片寿命2000小时以上,从生产效率上、维修故障率上,节省很多人力、物力成本
上一个:
90kw抛丸器
下一个:
返回列表
新闻资讯
抛丸机操作规程
抛丸器维护常识
残极抛丸清理机基本性能介绍
不锈钢带抛丸清理机
吸丸机是个什么设备
有机废气处理方法有哪些
友情链接:
首页
公司简介
产品中心
新闻中心
荣誉资质
行业资讯
联系我们
青岛恒辉机械有限公司 电话:0532-88197189 手机:13606396189 邮箱:13606396189@126.com
地址: 青岛市黄岛区明关路729号 技术支持:
濮阳正云网络
首页
电话
手机
顶部
主站蜘蛛池模板:
涞源县
|
静海县
|
河南省
|
眉山市
|
尤溪县
|
壶关县
|
古交市
|
长治县
|
成安县
|
香港
|
陕西省
|
洪江市
|
萨嘎县
|
呼伦贝尔市
|
明星
|
东乌珠穆沁旗
|
嘉黎县
|
定日县
|
呼和浩特市
|
商都县
|
平遥县
|
遂平县
|
福海县
|
东兴市
|
鹤壁市
|
兰西县
|
额尔古纳市
|
京山县
|
行唐县
|
且末县
|
东宁县
|
麦盖提县
|
达孜县
|
武城县
|
鄱阳县
|
达日县
|
周口市
|
景德镇市
|
通城县
|
普宁市
|
安泽县
|